Home
About Us
CEO Message
Company goals
Certificate
Mission
Vision
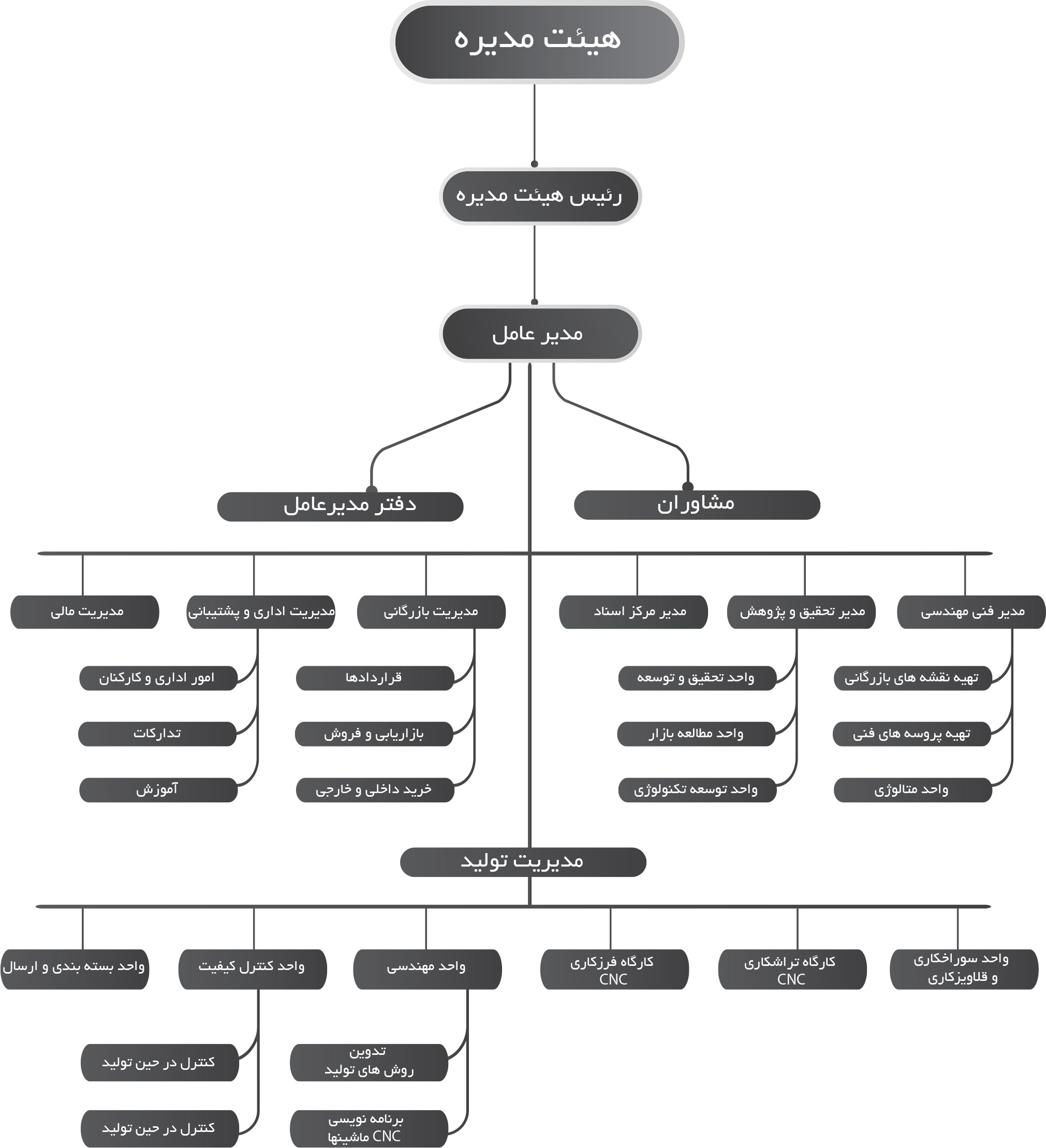
Chart
List of machines
Services
Reverse engineering
Industrial Drawing
Repairing and maintenance
Projects
Products
Articles
Contact Us
فارسی
قبلی
بعدی
Chart
کلیه حقوق این وب سایت متعلق به شرکت آریوژوان می باشد
طراحی سایت
:
تکین